要闻速览 惠农政策 各地动态 农业科技 市场动态 展会信息 专题策划 乡村振兴 聚焦杨凌 农科视频 品牌农业 创业致富 现代果业 知名农企 农品安全 经营主体 乡村文化 贮藏加工
通版阅读请点击:
展开通版
收缩通版
当前版:01版
发布日期:
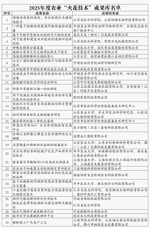
2025年度农业“火花技术”名单公布
10项成果入围培育、30项纳入成果库
文章字数:321
    本报讯(农业科技报・中国农科新闻网记者 张朝辉)为推动农业科技创新与产业创新深度融合,加快形成农业新质生产力,农业农村部科学技术司开展了2025年度农业“火花技术”征集工作。经过专家评审等严格程序,近日,该司正式公布了 2025年度农业“火花技术”相关结果,共有40项技术成果脱颖而出。
  经专家评审等严格程序,“靶向害虫免疫系统的生物多肽产品开发”等10项成果被列入农业“火花技术”培育名单;“动物活疫苗的高效、安全热稳定关键制造技术”等30项成果被纳入农业“火花技术”成果库。
  农业农村部科学技术司提醒,入围成果所在单位需主动对接有关部门、金融机构及市场主体,积极争取多元化支持,进一步完善原始创新技术成果,加速成果转化应用步伐,推动农业科技创新切实转化为现实生产力。


农业科技报 www.nkb.com.cn 电话/传真:029-87036601
地址:中国·杨凌农业高新技术产业示范区展馆西路1号(712100)
农业科技报社版权所有 陕ICP备05003879号
技术支持:锦华科技